LUXKIT A3000 Refined Type-B

 

マッキントッシュタイプCSPPは3極管よりも ビーム管や5極管でこそ本来の実力を発揮する回路なので今回はgmの大きな 6GB8 と共に最適なドライブを探ってみます。


Refined Type-B Dec. 2025

■ 大幅な回路変更へ

以前のType-Aでは2段目にクロスシャントP-K分割位相反転を採用しましたが、ゲイン1のバッファーであり平衡度は矯正するけどそれほど大きなメリットでも無かったので今度は別の案を試します。

改造するにあたって電圧増幅段の4本のMT管の回路はプリント基板になっているので、大幅な回路変更は簡単ではありません。
Type-Aではなるべく簡易な改変で済ませるべく基本的に使用真空管を変更しない方針だったのですが、やはりそのままでは出来る事が限られてしまいます。
今回は使用球も回路も大幅に変更しますが、増幅段数を減らしゲインは抑えかつシンプルな回路で纏めます。


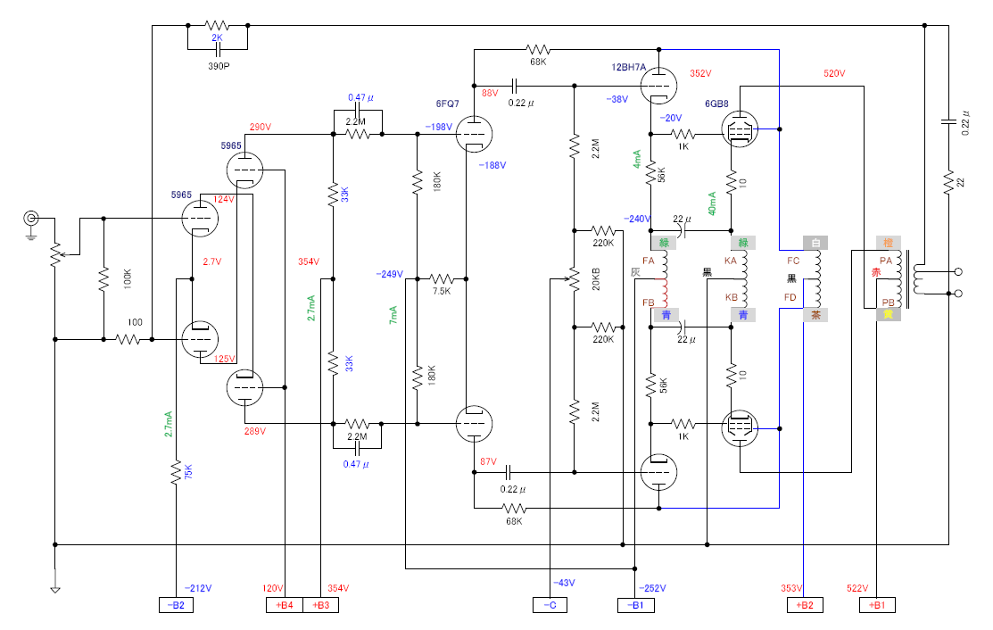
■ カスコード2段差動ドライブ Type-B (July-25)

大型三極管8045Gをドライブする為に編み出されたLUXオリジナルは差動2段の後ろにもう1段増幅段が有り、独自のブートストラップにてカソードフォロワ-を介して出力管をドライブしていましたが、全部で合計4段の増幅は5極管やビーム管のドライブにはそこまで必要ないのが正直なところ。

前回のType-Aでは2段目のゲインを0dBにしましたが、今回のType-Bでは初段と2段目をカスコード接続にして1段の増幅に統合し、3段目のブートストラップを外して2段差動としました。
その為に使用する球はカスコード接続に適した6DJ8とか6AQ8が候補に挙がりましたが、ヒーター電圧を変えたくないので12.6Vの双三極管から選ぶことにして、候補に挙がったのは12AT7, 5965, 6072、6414等のμが40〜60付近の双三極管で今回はたまたま手持ちにあった5965を起用しました。
差動の2段目はオリジナルの6240Gでも構いませんが既にスペアが確保出来ないので6FQ7を起用しました。



初段カスコードの配線が上下でクロスしていますが、増幅段が1段減ったことで位相が反転してしまう為にここでクロスさせています。

カソフォロ段と出力段はType-Aを踏襲し、出力管スクリーンとカソフォロプレートにFC - FD巻線を使って供給します。
カソフォロ段の球はこちらも6240Gを確保出来なかったのでヒーターの接続を変更して12BH7Aにしました。

電源にはType-Aと同様に出力段スクリーンとドライバー段への電源供給のために2段目の供給電圧に準ずる電源を高耐圧MOS-FETを介して供給しています。
これは300V巻線の電流容量に余裕がないため、こちらから供給すると最大出力付近ではSG電流が増え電圧降下が大きくな り出力に制限がかかるのを避けるための措置です。

バイアスのC電源はスクリーン電圧が下がることにより必要な出力管のバイアスも下がるので抵抗値を調節しています。

初段カスケードである5965のヒーター(12.6V)には約70Vのヒーターバイアスを掛けています。

もう一つ、回路図にはキチンと書き込んでいませんが、出力管のヒーターはアースに落とすのでは無くそれぞれの出力管のカソードに接続してあたかも直熱管の様に扱うことでH-K間耐圧の低いEL34で 問題無く使える様に変更しています。


■ 特性

無帰還(Open Loop)時のゲインが約33dBとなり、周波数特性とダンピングファクターの向上の為にNFB量は約12dBにしました。

 

Type-B

Type-A

 出力管   6GB8  6550A
 最大出力(ノンクリップ)   66 W   68 W
 オープンゲイン   33.7 dB   29.6 dB
 クローズドゲイン   21.5 dB   22.4 dB
 高域カットオフ (-3dB)   170 KHz   150 KHz
 ダンピングファクター (8Ω)   12.5   7.8
 残留ノイズ   0.15 mV   0.2 mV

テスト的に16Ω端子から8Ω負荷で出力を取るとOPTのインピーダンスは900Ω → 450Ω相当になりますが、6GB8では望外の最大出力84WDF=10が得られましたので、若干ミスマッチですが充分に使える動作 です。


■ まとめ

以前のType-Aでも改造前の音質 からはかなり前進していたと思いましたが、オリジナル初段の12AX7はゲインは得られますがその中庸な音質は好みが分かれるところです。
Type-Bのカスコード差動2段では高域特性が更に改善していることもありType-Aを凌ぐ特性と音質が得られています。

初段カスコードには5965の他にも12AT76072、6414等のμが40〜60付近の双三極管が使えます。
但し、カスコード故に球のバラツキには注意が必要で、ある程度球の選別が必要になります。

6GB8 だけでなく、6550A や他のビーム出力管も差し替えて楽しむことはもちろんなのですが、電源トランスの出力管用ヒーター巻き線は元々アースに接続されていたけれどもそれぞれが独立しているのに着目し、ヒーターとカソードを接続して 直熱管のようにしてヒーター・カソード間耐圧の低いEL34でも全く問題無く使えるようにしています。 但し、EL34の場合の最大出力は50W程度になります。


■ 雑感

今回の改造は前回の反省からパターン改造を含む更に踏み込んだ改造になりました。

前回は2段目をバッファーとして全体のゲインを下げましたが、アンプ回路としてはそれほど意味のあるものではなかったので今回のカスコード化では1段目と2段目を統合し て3段有った増幅段を2段差動に纏めたので以前のType-Aよりもシンプルで意味のある構成になりました。

 


 Back to Home 


Last update 18-Jan-2026