| LUX MQ80 〜 Refined Type-B 【初段”高域特性改善”&2段目カソード結合”バランス改善”】 |
MQ80 ですが過去に入手した個体(Type.A)ではジャンクから電源トランス変更と回路変更して信頼性と音質を大きく改善し、次のオーナー様へと嫁いで行きました。
Type.Bでは初段高域特性改善と2段目カソード結合バランス改善を定電流回路の代わりに負電源を利用し、シンプルな変更にてType.Aと同等の改善を狙っています。
これまでに9台のRefine実績がありますが、Type.BはMQ80 Refineのリーズナブルな解として今後も提供していきます。
オリジナル回路と動作の解説は(LUX MQ80)の記事をご覧下さい。
| KMQ80 Type-B その 6 Dec. 2025 【Serial#600077 25W+25W】 |
■ 今回の固体
数ヶ月前にオークションで入手した一応動作品。
出力管1本はエミ減にて片ユニット不良 ⇒ 中古選別Raytheon 6336Aに交換。
キット版のKMQ80故にその2と同じくC1897チョークは2端子型
■ 定番の変更ポイント
先ず、電源部で整流に使われているダイオードRA−1は全て(10本)交換。
次にB電源の遅延回路のCとRもいつものように3.3MΩと22μFを330KΩと220μFに交換。
B電源の整流をチョークインプットに変更。
KMQ80では後期型の2端子型C1857チョークなので供給B電圧は約175Vになり、これによって出力は25W仕様となります。
前回のその5とほぼ同様の変更です。
回路図中の青字と青線で示した部分が変更・追加した箇所。
■ 電源回路図 KMQ80 Type-B6
・ パイロットランプの抵抗に100KΩ抵抗をパラに追加。
・ バイアス電圧範囲調整に33KΩ抵抗追加。
・ バイアス調整VRの接点に解放防止抵抗100KΩ追加。
■ 特性
変更後の特性です。
最大出力(歪率5%) 25 W オープン・ゲイン 39.5 dB クローズド・ゲイン 23.5 dB 高域カットオフ (-3dB) 190 KHz ダンピングファクター 8(8Ω)
※このMQ80改シリーズ全てに於いてRCA入力端子、電源ソケット、出力端子は全て現在の使いやすいタイプに交換してあります。
| MQ80 Type-B その5 Oct. 2025 【Serial#40600752 30W+30W】 |
■ 今回の固体
数ヶ月前にオークションで入手したジャンク品。
音は出るがLR両方とも音が歪む。
時折「パチ」と音がする時あり。
出力管2本はエミ減にて使用不能 ⇒ 中古 Raytheon 6336Aに交換。
出力管ソケット接触不良 ⇒ GTソケット2個交換。
■ 定番の変更ポイント
先ず、電源部で整流に使われているダイオードRA−1は全て(10本)交換。
次にB電源の遅延回路のCとRもいつものように3.3MΩと22μFを今回も220KΩと330μFに交換。今回も 前期型の4端子型C1857チョークなので並列にしてその3、4と同様に6336Aへの 供給B電圧は約210Vが得られます。これによって出力も 同様の30W仕様となります。
前回のその4とほぼ同様の変更です。
回路図中の青字と青線で示した部分が変更・追加した箇所。
■ 電源回路図 MQ80 Type-B5
・ B電源の平滑回路にブリーダー抵抗を追加。
・ バイアス電圧範囲調整に抵抗追加等々。
■ 特性
変更後の特性です。
最大出力(歪率5%) 30 W オープン・ゲイン 40.3 dB クローズド・ゲイン 23.1 dB 高域カットオフ (-3dB) 220 KHz ダンピングファクター 9(8Ω)
前回のその4とほぼ同一の特性です。
この固体も無事次のオーナー様に嫁いで行きました。
| MQ80 Type-B その4 Aug. 2025 【Serial#40600254 30W+30W】 |
■ 今回の固体
数ヶ月前にオークションで入手していたジャンク不動品。
電源を入れてもパイロットランプが点灯せず、ネオン管切れ。
STANDBYのままOPERATEにならないが、各管のヒーターは点灯。
出力管2本はエミ減にて使用不能⇒ Amperex製6336A未使用新品(NOS)に交換。
■ 定番の変更ポイント
先ず、電源部で整流に使われているダイオードRA−1は全て(10本)交換。
次にB電源の遅延回路のCとRもいつものように3.3MΩと22μFを今回は220KΩと330μFに交換。後期型のチョークC1857では2端子故に並列を選べないが、今回も 前期型の4端子なので並列にしてその3と同様に6336Aへの 供給B電圧は約210Vが得られ、コレによって出力も 前回同様の30W仕様となります。
前回のその1、2、3とほぼ同様の変更です。
回路図中の青字と青線で示した部分が変更・追加した箇所。
■ 電源回路図 MQ80 Type-B4
・ 保護回路のリレー接点不良の為交換。
・ B電源の平滑回路にブリーダー抵抗を追加。
・ ネオン管のパイロットランプが切れていたのでLED型に変更。
・ バイアス電圧範囲調整に抵抗追加等々。
■ 特性
変更後の特性です。
最大出力(歪率5%) 30 W オープン・ゲイン 40.3 dB クローズド・ゲイン 23.0 dB 高域カットオフ (-3dB) 220 KHz ダンピングファクター 9(8Ω)
前回のその3よりもちょっとだけNFB量を増やしたのでクローズドゲインが約2dB下がりダンピングファクターが少し増えています。

この固体も無事次のオーナー様に嫁いで行きました。
| MQ80 Type-B その3 Jun. 2025 【Serial#40600315 30W+30W】 |
■ 今回の固体
約1年前にオークションで入手していたジャンク不動品です。
残念ながらこの個体も電源トランスがレイヤーショートで使用不可でした。
今回はオークションにてLUXの同じ電源トランスが入手出来たので、特注の電源トランスを手配せずに済んでいます。球も出力管、ドライバー、位相反転とそれぞれ1本づつ劣化して使用不能でしたので全ての球をNOSの未使用新品に交換しました。
■ 定番の変更ポイント
先ず、電源部で整流に使われているダイオードRA−1は全て(10本)交換。
次にB電源の遅延回路のCとRもいつものように3.3MΩと22μFを今回は270KΩと220μFに交換。ちょっとだけウォームアップスタンバイが短くなります。そして定番の信頼性アップの為のな変更はB電圧をノーマルの250Vよりも低く抑ます。
この個体では電源チョークC1857が4端子タイプだったのでチョークインプットに変更するにも直列と並列接続が選べます。
Type.Bその1とその2の様に後期型のチョークC1857では2端子故に並列を選べないのですが、今回は 前期型の4端子なので並列にしてType.Cと同様に6336へ供給するB電圧は約200Vが得られます。コレによって出力もType.Cと同様の30W仕様となります。
■ 回路図 MQ80 Type-B3
前回のその1その2とほぼ同様の変更です。
回路図中の青字と青線で示した部分が変更・追加した箇所です。
■ 電源回路図 MQ80 Type-B3
この固体も無事次のオーナー様に嫁いで行きました。
| KMQ80 Type-B その 2 Jan. 2025 【Serial#? 25W+25W】 |
■ 回路図 KMQ80 Type-B2
こちらはType-Bの2台目になります。キット版のKMQ80をベースに前回と同様 の変更を加えていますがCRの値に若干の違いがあります。
■ 電源回路図 KMQ80 Type-B2
この固体も次のオーナー様に嫁いで行きました。
| MQ80 Type-B その1 Mar. 2023 【Serial#40602117 25W+25W】 |

■ 信頼性向上の為の変更
先ず、電源部で整流に使われているダイオードRA−1は逆耐圧が低いのとリード線が黒化していますので全て(10本)交換しました。
次にB電源の遅延回路のCとRです 。3.3MΩと22μFで時定数が設定されていますが、経年変化でCのリークが増え規定の時定数で動作しなくなる事が有りますので、それぞれ330KΩと220μFに交換しました。
そして信頼性アップの為の最も重要な変更は出力段へのB電圧を抑えることです。
これはブリッジ整流回路直後の電解コンをチョークの後に繋ぎ直してコンデンサインプットからチョークインプットにすることで実現し、コレによりB電圧は260Vから175V程度になります。
オリジナルでは6336A規格の上限目一杯、かなりの電力損失で使う設計がされていますので、アイドリング状態で片chあたり50W、両チャンネルで100Wもの発熱があります。
電圧と電流を絞ることで約半分の発熱とし、これは6336管内でのスパーク予防にもなり、6336A球自体の寿命の延長が期待出来ます。
この変更で最大出力は45W→25Wに下がりますが、エコロジーなアンプとなっても充分な出力がありますので昨今のSDG対策として長く楽しむ為にも妥当な選択かと思います。
■ 回路図
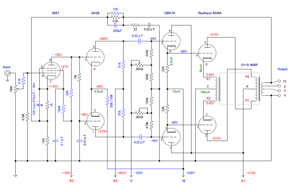
前回と同様に球を変更しないのですが、今回の初段は5極管動作のまま負荷抵抗を30KΩにします。
これにてゲインが1/3(−10dB)程度になりますが、Type-Aの3極管接続よりもこちら の方がちょっぴり高いゲインになります。
またミラー効果も生じないので高域カットオフを高いところにキープ出来るのも大きなメリットです。
そして初段カソードパスコンのオリジナルは普通の電解コンデンサでしたが、これをOSコンに変更しています。2段目のムラード型位相反転回路 ですが、先ずは前回と同じく上下のプレート抵抗を揃え、今回は共通カソードに関して定電流回路を見送り、代わりに抵抗値を大きくしてマイナス電源に接続することにより差動バランス の改善を諮りました。
回路図中の青字と青線で示した部分が変更・追加した箇所です。
カソードフォロワーを含む出力段には変更を加えていませんが、低域を制限していた段間のカップリングコンデンサ0.022μFを10倍の0.22μFに変更しています。
入力VRの直後にあった0.1μFも低域時定数ですので、取り去って抵抗に置き換えています。
トータルゲインが下がったことで当然負帰還量も減るので
すが NFR 3.3Kはそのままにし、付随する位相補償コンデンサを 330P → 220Pへと変更。
最終的なNFBは14.7dBに落ち着きました。
電源部では初段の変更に伴い不足するB3の供給電圧を上げるべく、ドロップ抵抗 (180KΩ に200KΩを並列)とブリーダー(82KΩ追加)にて調整しています。
■ 特性
変更後の特性です。
最大出力(歪率5%) 25 W オープン・ゲイン 40.3 dB クローズド・ゲイン 25.6 dB 高域カットオフ (-3dB) 230 KHz ダンピングファクター 9.1(8Ω) 残留ノイズ 0.15 mV 初段の動作を変更したことによりオープンゲインはオリジナルよりも約10dB下がり、その分NFB量も減ったのでアンプ自体のゲインは約2dB下がりましたが初段の高域特性が 大きく改善して高域カットオフはぐんと伸びています。
ダンピングファクターは 出力段省エネ運転のために少し下がりましたが必要にして充分な値です。
■ 雑感
前回のType.Aでは初段の3極管接続とムラード型位相反転回路の定電流化による動作の改善でした。
今回のType.Bでは初段の負荷抵抗を下げ電流を増やして高域を延ばし、ムラード型位相反転回路は負電源を利用したカソード抵抗値増大化による 差動動作改善ですが、コレは充分な効果があったように思います。
Type.Aでは初段が3極管動作になって如何にも3極管らしいしなやかな音色が特色でしたが、今回のType.Bでは闊達で 躍動感にあふれオールマイティな印象です。
同じMQ80がベースですが、ちょっとの変更で両Typeともオリジナルとは違ったニュートラルで見通しの良い音質が得られています。どちらを選ぶかはお好み次第ですが、変更箇所が少なく改造が少しばかり楽なこちらのType.Bがお奨め なのは言うまでもありません。
Last update 23-Oct-2025