| LUX MQ80 〜 Refined Type-C since May 2023 |
MQ80改 は既に Type-A, Type-B 共に回路変更して音質と信頼性を改善し、それぞれ新しいオーナー様へと嫁いで行きました。
このType-Cも既に友人に譲ったもので、これまでよりも一歩踏み出してプリント基板のパターンにも改造を施し、 使用球も含めて回路を大幅に変更しました。
具体的にはムラード型の初段を変更して差動2段とし、全段をプッシュプル構成としてMQ80ベースとするこのシリーズ最高の音質を狙いました。
※ オリジナル回路と動作の解説は(LUX MQ80)の記事をご覧下さい。
| 回路変更 Type-C Rev.2 Dec. 2025 【初段ハイブリッドカスケード差動増幅】 |
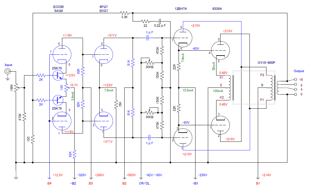
■ 回路図
今回は初段の5極管6267を双三極管6AQ8に変更し、更に2SK79をカスケード接続して差動2段増幅にしました。
但し、今回も定電流回路は挿入せず、初段の共通カソード抵抗に負電源を供給します。
差動2段回路では上下のアンバランスが強力に補正されるので 充分な特性が得られます。
でも、元回路の2段目は ムラード型だった為に上下のプレート抵抗に差を付けることでアンバランスが補正されていました。
このままでは不味いので前回と同じく上下のプレート抵抗を揃え、共通カソード抵抗はそのままにしています。
6AQ8を初段に移動したので2段目にはヒーター電圧が同じで中μ双三極管の6FQ7を起用しました。
回路図中の青字と青線で示した部分が変更・追加した箇所です。
カソードフォロワーのプレートに出力段からクロスでブートストラップを掛けて
いますが、こうすることでドライブ能力が向上します。
低域を制限していた段間のカップリングコンデンサ0.022μFを1μFに変更しています。
入力VRの直後にあった0.1μFも低域制限してしまいますので取り去っています。
トータルゲインはほぼ同じなので負帰還量もほぼ同じ、従って NFR 3.3Kはそのままにして付随する位相補償コンデンサ
は外しました。
NFBもほぼ同じで約21dBの高帰還です。
■ 信頼性向上の為の変更
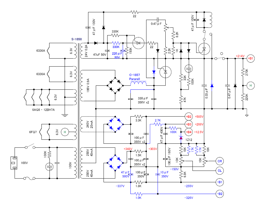
MQ80の改造で必ずやることが電源部で整流に使われているダイオードRA−1(10本)の交換です。
そしてB電源の遅延回路のRとC(3.3MΩと22μF)も330KΩと220μFに交換。さらにB電圧を抑える為にチョーク・インプットに繋ぎ直しますが、今回の固体に搭載されているチョークC1857は4端子2巻線構成なのでシリーズとパラレルが選択出来、オリジナルはシリーズ接続のところ をパラレルに繋ぎ替えて からチョークインプットにすることでB電圧を200V程度にすることが出来ます。
Type-AとBのチョークは2端子だったので、同じ品番のC1857でも2種類が存在するようです。
入手出来たMQ80の固体に依存しますが、4端子のC1857チョークが載っていた場合は標準以外2種の電圧を選択出来ます。
この変更で最大出力は30Wが確保出来、Type-Bの25Wよりも出力低下が抑えられます。もちろんシリーズ 接続にしてより安全な25W仕様も選択可能です。
B 電源平滑回路 +B1 電圧 出力 Normal / Type-A コンデンサインプット 約 260 V 約 40 W Type-B チョークインプット(2端子) 約 175 V 約 25 W Type-C チョークインプット(4端子2巻線並列) 約 200 V 約 30 W +B1
以外では初段の変更に伴い不足するB3 の供給 電流増加の為に給電ポイントを+B2ではなく嵩上げ階下の+303Vからのルートに変更しています。
さらにカスコード段のグリッド電位に+12Vを供給する為に100KΩと12Vツェナーにて+B4 と初段差動の負電源ーB2 を増設しています。
■ Type-C の特性
大幅変更後の基本特性です。
Type-C Original 最大出力(歪率5%) 30 W 40 W オープン・ゲイン 48.4 dB 49.6 dB クローズド・ゲイン 27.2 dB 27.6 dB 高域カットオフ (-3dB) 230 KHz 110 KHz ダンピングファクター 12.5(8Ω) 40(8Ω) 初段の回路を大幅に変更しましたがオープンゲインはオリジナルより若干低め、NFB量もほぼ同じですが初段の高域特性が 大きく改善して高域カットオフはぐんと伸びています。
ムラード型から直結差動2段としたことで低域時定数も3から2に減らせたのもメリットです。
ダンピングファクターは 出力段省エネ運転のためオリジナル程大きな値ではないですが、必要にして充分です。
■
雑感
以前のType-AやType-Bでは初段の動作変更とムラード型位相反転回路の精度向上による改善でした。
今回のType-Cでは全段プッシュプル構成とすることにより、より繊細で立体的な表現が可能になりました。
MQ80をここまで改造するのはパターンの切った貼った等でけっこうな手間が掛かりますが、それだけ価値のある音質が得られています。
※このMQ80改シリーズ全てに於いてRCA入力端子、電源ソケット、出力端子は全て現在の使いやすいタイプに交換してあります。
Last update 02-Dec-2025